Magnesium Die Casting: 50% Lightweighting

Table of Contents
Get a Free Quote Now!

In an era where efficiency and performance are paramount, magnesium die casting stands out as a key enabler of innovation. As the lightest structural metal available, magnesium alloys unlock unparalleled opportunities for weight reduction without sacrificing strength. This guide examines the process, advantages, and practical considerations of magnesium die casting, providing the insights necessary to evaluate its potential for your next project.

Why Choose Magnesium?

The viability of magnesium for die casting stems from a unique set of physical properties:

Extreme Lightweight: With a density of 1.74 g/cm³, it is 35% lighter than aluminum, 75% lighter than zinc, and 80% lighter than copper.

 

Property

Magnesium (Mg)

Aluminum (Al)

Zinc
(Zn)

Cooper
(Cu)

Guide

 

 

Density

 

1.0

 

1.6

 

4.2

 

5.0

Normalized to Mg density = 1.0

Excellent Castability: Low melting point and high fluidity allow for the production of complex, thin-walled components with high dimensional accuracy.

Superior Machinability: It can be machined at higher speeds with longer tool life, significantly reducing secondary operation costs.

Functional Performance: Provides effective EMI/RFI shielding and good thermal dissipation.

The Hot Chamber Die Casting Process

Magnesium is primarily formed using the efficient hot chamber die casting process. The injection system is submerged in molten metal, enabling rapid, automated cycles ideal for high-volume production.

The streamlined process involves five key stages:

  1. Clamping & Lubrication: The mold is closed and sprayed with a release agent.

  2. Injection: Molten magnesium is forced at high pressure into the die cavity.

  3. Cooling & Solidification: The part solidifies under pressure within the water-cooled die.

  4. Ejection: The die opens, and the casting is ejected.

  5. Trimming & Finishing: Excess material is removed, and secondary finishing is applied.

Hot Chamber Die Casting Process Diagram

Magnesium Die Casting Key Advantages: Beyond Light Weight

In the pursuit of efficiency and innovation in modern manufacturing, the value of a technology often extends far beyond its most apparent feature. While weight reduction is significant, the true transformative potential lies in how this advantage synergizes with other core strengths to reshape product design, manufacturing processes, and business competitiveness. The following key benefits demonstrate that it is not merely about being lighter—it is about enabling greater flexibility, cost efficiency, and precision in manufacturing.

Advantage

Impact on Design & Business

Weight Reduction

Directly improves fuel efficiency in vehicles, battery life in electronics, and portability.

Design Freedom

Allows for part consolidation and intricate geometries, reducing assembly steps.

High Productivity

Fast hot-chamber cycles combined with easy machinability lower per-part cost.

Dimensional Stability

Produces parts with minimal shrinkage and tight tolerances, ready for assembly.

Magnesium Die Casting Important Considerations & Challenges

A balanced evaluation is crucial. Magnesium die-cast presents specific challenges that must be planned for:

  • Corrosion Sensitivity: While alloys improve resistance, parts exposed to harsh environments (e.g., marine, automotive underbody) require protective coatings like plating, anodizing, or painting.

  • Higher Raw Material Cost: Magnesium alloy cost is typically higher than aluminum. The justification comes from the value of weight savings and performance in the final application.

  • Specialized Handling Required: Molten magnesium must be processed under a protective gas atmosphere (e.g., SF6/CO₂ mix) to prevent oxidation, necessitating expert foundry partners.

  • Limited High-Temperature Options: For applications consistently above ~150°C, alloy selection becomes critical, with fewer high-creep-resistance options than aluminum.

  •  

Choosing the Right Magnesium Die Casting Alloy

Selecting the optimal alloy is key to balancing properties, cost, and performance:

Magnesium Number

Features

Applied for

AZ91D

The most common alloy

Consumer electronics housings, power tool bodies.

AM60B & AM50A

Provide higher ductility and impact toughness

Automotive seating and steering components where safety is critical

AS41B & AE44

Offer improved creep resistance at elevated temperatures

Engine and transmission components

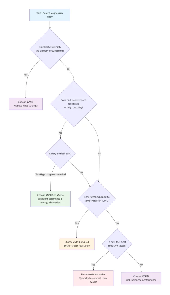
An Engineer’s Decision Flowchart

Magnesium alloy decision tree · Elementor format

🌱 Start: Select Magnesium Alloy

🔹 Is ultimate strength the primary requirement?

✅ Yes:

🔧 Choose AZ91D (Highest yield strength)

❌ No:

🔹 Does part need impact resistance or high ductility?

✅ Yes:

⚠️ Safety-critical part? Yes / High toughness needed

🔧 Choose AM60B or AM50A (Excellent toughness & energy absorption)

❌ No:

🔹 Long-term exposure to temperatures >120°C?

✅ Yes: Choose AS41B or AE44 (Better creep resistance)

❌ No:

🔹 Is cost the most sensitive factor?

✅ Yes: Re-evaluate AM series (Typically lower cost than AZ91D)

❌ No: Choose AZ91D (Well-balanced performance)

Primary Applications Across Industries

 

Automotive

magnesium vs aluminum die casting- seats
Magnesium die casting -steering wheels
Magnesium die casting battery enclosures



Consumer Electronics

Magnesium die casting camera bodies
Magnesium die casting phone housing
Magnesium die casting laptop casings

 

Aerospace

Magnesium die-casting drones
Magnesium die-cast drone bodies
Magnesium die-cast drone frames

FAQ

Q1: Is magnesium die casting more expensive than aluminum die casting?

A: The raw material cost is higher, but thetotal cost can be competitive due to faster production cycles, less machining, and the high value of weight savings in performance-critical applications.

A: Standard alloys have good resistance in many environments, but for harsh conditions, high-purity alloys and protective coatings (like anodizing or plating) are essential, unlike some aluminum alloys.

A: Yes, within limits. Specialized alloys like AE44 are used for components such as transmission cases (up to ~200°C), but aluminum is still preferred for the highest-temperature parts like cylinder blocks.

A: Magnesium’s lower melting point and favorable chemistry make the hot chamber process ideal, enabling faster cycle times and higher productivity compared to the cold chamber process used for aluminum.

Conclusion

Magnesium die casting is a powerful technology for achieving radical lightweighting and functional integration. By understanding its full spectrum of advantages, considerations, and material options, engineering and product design teams can make informed decisions to drive innovation.

Picture of Dong Chen
Dong Chen

As a die casting engineer, I’ve spent years immersed in the design and optimization of high-pressure casting systems. I realized early on that dense technical specifications often create a barrier to understanding rather than a roadmap for success. This experience inspired me to translate complex metallurgical and mechanical engineering principles into clear, actionable insights, making the intricacies of die casting automation accessible and intuitive for everyone involved.

Contact With Us

Quick Info Exchange Helps Us Serve You Better

  • If you need to send drawings, please send them to this email address: [email protected]
  • We will contact you within 1 working day